全球网点
VSPORTS胜利因您更精彩-TOTO博物馆迎来开馆10周年~累计访客量突破60万人次,国际访客覆盖80余个国家和地区~
日期:2025-12-06
|
2900

新浪家居 新闻中心 TOTO博物馆迎来开馆10周年~累计访客量突破60万人次,国际访客覆盖80余个国家和地区~

摘要:TOTO博物馆于2025年8月28日迎来开馆10周年,博物馆累计访客量已突破60万人次*¹,访客来自全球80余个国家和地区,吸引了大量全球游客前来参观。

TOTO博物馆于2025年8月28日迎来开馆10周年,博物馆累计访客量已突破60万人次*¹,访客来自全球80余个国家和地区,吸引了大量全球游客前来参观。

TOTO株式会社创立于1917年,当时日本的下水道系统尚未普及。公司以为公众实现健康且丰富舒适的生活文化为目标,开始生产包括抽水马桶在内的卫生洁具。此后,随着日本社会的现代化进程,TOTO在管道技术、产品及服务领域取得了显著发展,让生活变得更加丰富、舒适。TOTO认为,要实现与社会共同发展的目标,正确理解并传承企业的创始精神与历史至关重要。因此,在2015年8月(即公司成立100周年之际),TOTO将TOTO博物馆作为百年纪念项目的重要组成部分正式开馆。

2021年,TOTO制定了共同价值创造战略“TOTO WILL2030”,其中将“新共享价值创造”列为核心重大议题之一。围绕这一议题,TOTO积极开展社会贡献与社区共生活动,传播水文化,并推动建筑文化发展。在培育下一代的工作中,TOTO博物馆也发挥了重要作用:不仅接待中小学生的社会参观活动,还承接高中生的可持续发展目标(SDG)研学旅行*²,通过各类项目为访客与展品互动创造机会,助力当地社区发展。

未来,TOTO博物馆将继续努力,致力于成为吸引顾客及各类利益相关者的重要交流平台,并作为从TOTO发源地小仓向世界传递TOTO品牌价值的标志性场所。

*1:统计数据基于实际到馆访客,不包含虚拟参观或线上游览人数。

*2:该研学旅行是北九州市发起的项目。TOTO为该项目提供支持,承接相关研学旅行活动,为学生提供参观可持续发展目标(SDG)相关设施及沉浸式体验的专属课程。

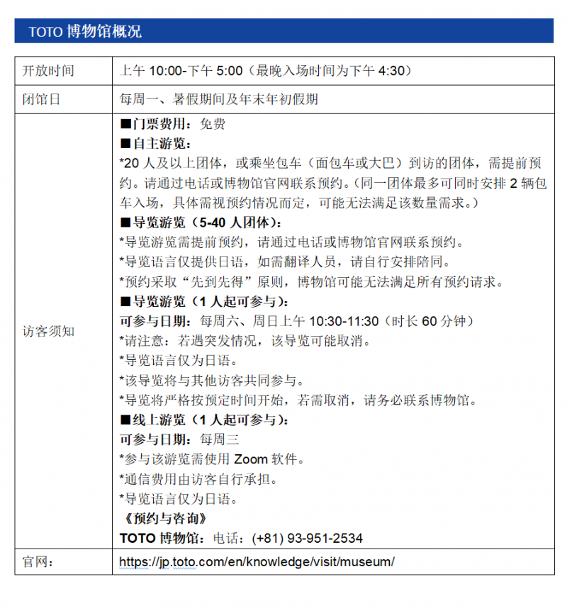
访客数统计

自博物馆开馆以来,访客数量持续增长。新冠疫情后,年均访客量稳定在10万人次。2025年7月,累计访客量突破60万人次。此外,受入境旅游市场复苏的带动,国际访客数量逐年递增,至今已覆盖80余个国家和地区。2024财年,国际访客人数超8000人次,约占全年总访客量的12%。

展厅介绍

第一展厅

本展厅主要以“森村组”贸易公司为起点,介绍TOTO的创立根源、发展历程与品牌历史。馆内同时陈列了日本首款国产坐式抽水马桶,以及自TOTO成立后约50年间支撑企业发展的餐具产品。此外,展厅还对TOTO产品的部分生产制造流程进行了讲解说明。

第二展厅

“TOTO理念专区”通过展板形式,介绍了为TOTO奠定发展基础的历代先辈们的经营理念与思想信条,以及这些理念如何传承至各业务领域。此外,“管道产品演变专区”则聚焦日本居住空间的变迁,陈列了TOTO多年来研发的卫生洁具、水龙头、卫洗丽等具有时代象征意义的代表性产品,同时展示了应用于知名建筑中的相关产品。

第三展厅(全球展示区)

本展厅按地区分类,陈列了TOTO在全球范围内销售的产品,涵盖美洲、中国大陆、亚大地区(亚洲及大洋洲)与欧洲等市场。展厅介绍了TOTO如何致力于成为“扎根当地的本土品牌”,并针对不同地区的需求研发定制化产品。

特别展厅

本展厅的展览形式在常设展览、特别展览与 “TOTO GALLERY・MA” 巡回展览之间交替进行。为支持下一代文化发展,TOTO在东京乃木坂运营着专注于建筑与设计领域的专业画廊——“TOTO GALLERY・MA”。为从发源地北九州小仓向公众传递该画廊所展现的建筑文化,TOTO博物馆每年会举办一次“TOTO GALLERY・MA”巡回展览。

社会贡献活动专区

TOTO致力于开展社会贡献活动,充分运用经营资源,在国家、地区及全球层面解决各类社会问题。2005年,公司设立了“TOTO水环境基金”,为日本国内外从事水环境相关活动的机构提供支持。本专区介绍了TOTO植根于各地区的社会贡献实践,以及“TOTO水环境基金”的各项举措。

社会贡献活动专区

精细陶瓷专区

自1976年起,TOTO全面投身精细陶瓷研究领域,并依托在卫生洁具等核心业务中近百年积累的技术与经验,推动陶瓷业务发展。展厅陈列了结构部件实物、静电吸盘等产品,介绍了为信息社会提供关键零部件支持的TOTO精细陶瓷技术与产品。

精细陶瓷专区

-VSPORTS胜利因您更精彩

<返回列表
分享